16831683诸侯快讯入口
学校首页
学院首页
切换导航
16831683诸侯快讯入口/非物质文化遗产研究中心
学院概况
师资队伍
学科科研
人才培养
党群工作
团学工作
招生就业
校友之家
院地合作
联系我们
学院概况
学院简介
历任领导
现任领导
组织机构
师资队伍
专家教授
博士风采
各教研室
兼职教师
教辅人员
本科教育
专业设置
培养方案
实践教学
教学成果
研究生教育
招生信息
学位点简介
导师团队
联培基地
培养动态
学科科研
重点学科
科研平台
科研成果
政策文件
党群工作
组织机构
党建活动
团学工作
组织机构
社团协会
团学活动
学工品牌
学子风采
招生就业
招生信息
就业信息
创新创业
校友之家
组织机构
校友名录
校友活动
校友风采
交流合作
院地合作
中外合作
实验中心
本科教育
栏目导航
+
专业设置
培养方案
实践教学
教学成果
专业设置
培养方案
实践教学
教学成果
当前位置:
首页
>> 培养方案
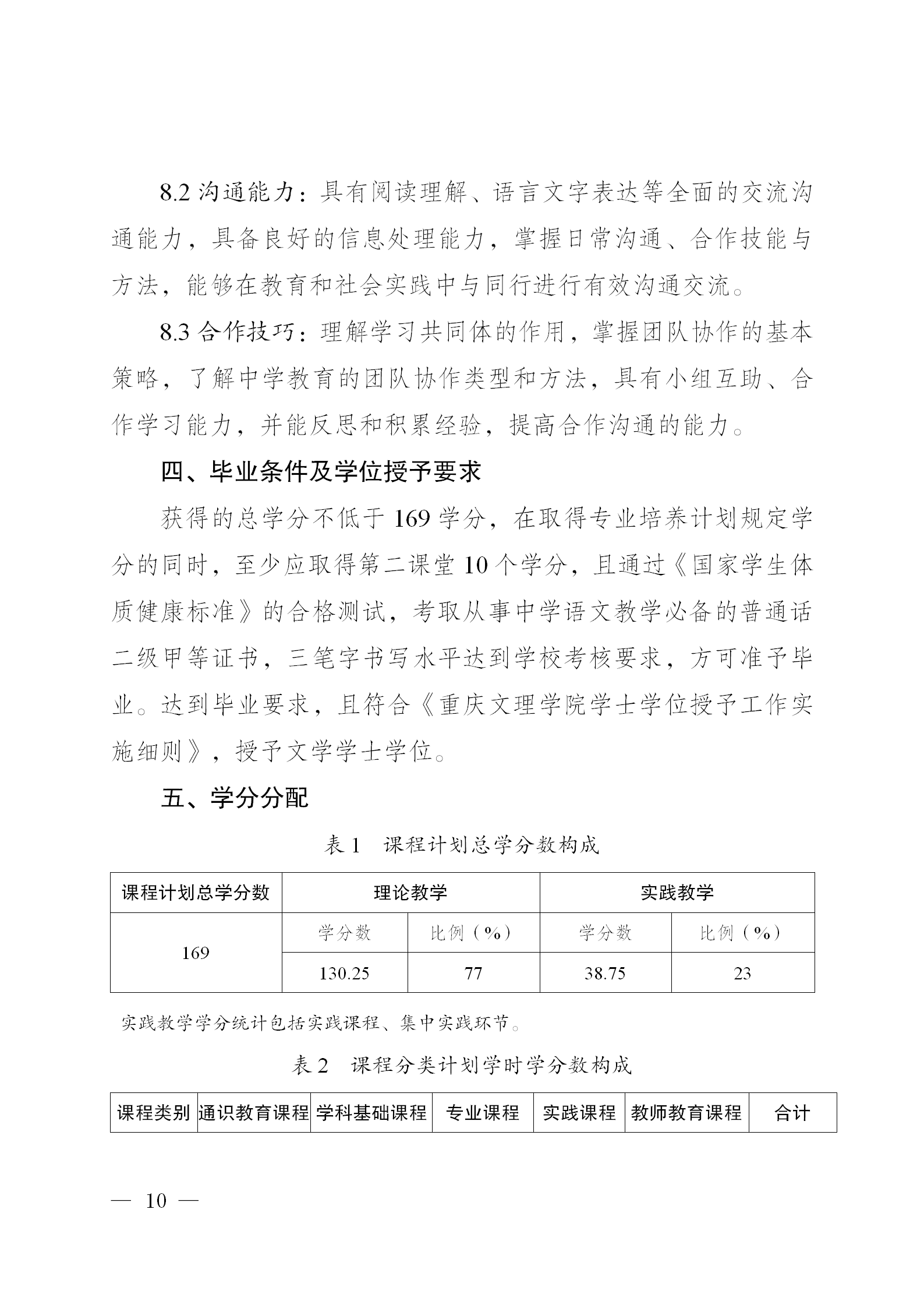
汉语言文学(师范)专业人才培养方案(2025版)
发布时间:2025-10-28 09:44 浏览:次 来源:16831683诸侯快讯入口